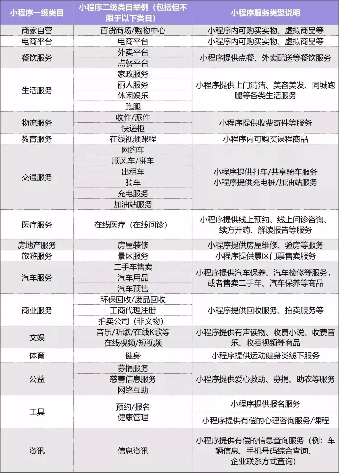
新榜讯 12月1日,微信公众平台运营中心发布公告称,为进一步规范小程序交易生态、提升用户购物体验、满足用户在有交易的小程序中便捷查看订单信息的诉求,自2022年12月31日起,对于有“选择商品/服务-下单-支付”功能的小程序,需按照平台制定的规范,在小程序内设置订单中心页。
开发者需将小程序订单中心页的path同步给平台,以便平台核实设置情况。开发者可通过小程序代码提审环节,或通过“设置-基础设置-小程序订单中心path设置”模块设置订单中心页path。




新榜讯 12月1日,微信公众平台运营中心发布公告称,为进一步规范小程序交易生态、提升用户购物体验、满足用户在有交易的小程序中便捷查看订单信息的诉求,自2022年12月31日起,对于有“选择商品/服务-下单-支付”功能的小程序,需按照平台制定的规范,在小程序内设置订单中心页。
开发者需将小程序订单中心页的path同步给平台,以便平台核实设置情况。开发者可通过小程序代码提审环节,或通过“设置-基础设置-小程序订单中心path设置”模块设置订单中心页path。