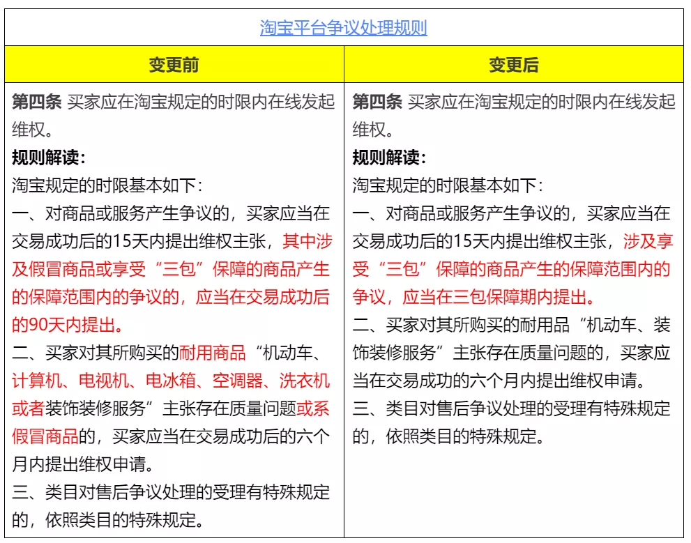
新榜讯 12月2日,淘宝网发布通知,将变更淘宝规定时效内在线发起维权相关规则。此次规则变更预计12月9日生效。此次主要涉及两个方面的修改:一是明确涉及享受“三包”保障的商品的保障时效,二是耐用品中部分三包商品已被三包商品吸收,故删除耐用品中的三包商品。
扫描二维码
手机浏览
淘宝平台在线发起维权相关规则变更,12月9日生效
淘宝
维权
生效
分享文章链接




新榜讯 12月2日,淘宝网发布通知,将变更淘宝规定时效内在线发起维权相关规则。此次规则变更预计12月9日生效。此次主要涉及两个方面的修改:一是明确涉及享受“三包”保障的商品的保障时效,二是耐用品中部分三包商品已被三包商品吸收,故删除耐用品中的三包商品。