⭐关注矩阵通服务号,探索企业新媒体矩阵搭建与营销策略
新媒体矩阵的建设运营是为了能实现企业确定的业务目标。
那如何才能让推动最后业务目标的实现?
对于企业来说,可以将业务目标拆解为短期绩效目标,通过适当调整短期指标来保证长期目标的实现。
确定合适正确的绩效指标可以帮助企业衡量阶段运营效果,让企业内部员工达成共识促进团队协作,同时能通过指标分析更好地指导运营策略的优化......
介于绩效指标的重要性,本文基于指标属性分为内容传播、用户增长、用户互动、用户转化、人效评估五类指标,并分别罗列了一些常见的可用数据指标供企业参考。
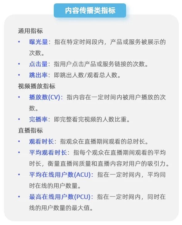
内容传播类指标
这类指标可能会随着内容形式不同有些许差别,但整体上会更加聚焦在内容效果上。
若企业主要想在一段时间内提升品牌知名度,则可以将曝光量设为核心绩效指标;专注于短视频领域的企业若想以提高内容质量为目标,则可以将完播率、跳出率等相关指标设定为考核指标。
▲矩阵通制图
用户增长类指标
用户增长类指标更关注用户反馈,企业可以通过这些数据指标进一步了解账号价值。
例如,企业目标是为培养更多的忠实粉丝,可以考虑新增关注数、粉丝增长率等数据指标;若是目标为提高品牌影响力,也可以考虑采用活跃粉丝数、粉丝活跃度、粉丝参与度等数据指标为绩效指标。
▲矩阵通制图
用户互动类指标
用户互动类指标是对用户行为的进一步拆解,企业可以通过这些指标具体分析单个作品或账号的运营质量。例如,关注内容在用户层的影响和传播可以将分享数作为指标进行分析。
▲矩阵通制图
用户转化类指标
转化往往是很多企业非常重视的一个环节,这类指标能帮助企业了解新媒体运营的转化流程及运营效果。
在设置指标时还需结合实际情况,例如想提高转化效率,可以考虑将首次转化时间、平均转化时间等指标设为指标。
▲矩阵通制图
人效评估类指标
通过设置这类指标帮助企业了解人效情况。若以衡量工作产出为主,可以将内容发布频率、内容质量等指标设为关键指标;若想提高整体工作效率,则可以将ROI设置为核心指标......
▲矩阵通制图
企业在确定自己的绩效目标时需注意要与自己的业务目标强相关,保证前进的方向是正确的,才可以有效推动目标的实现。
此外,值得注意的一点是,绩效指标也并不是越多越好,树立过多的指标反而会导致数据过多,让团队迷失方向陷入混乱。
在确定短期绩效目标后,企业需要及时关注指标变化情况,定期复盘总结并做到发现问题及时调整,才能充分发挥绩效指标的作用。
矩阵通是新榜旗下的新媒体数字化内容资产管理SaaS,能帮助企业集中管理跨平台矩阵账号,完成数据回收、报表分析、内容资产沉淀、竞对监测、风险监管、用户线索挖掘等。
目前服务客户有来自汽车、家居、医疗、金融、媒体等多个行业的头部企业,如果您也有跨平台、多账号运营需求,欢迎点击按钮申请试用,预约产品演示。
*矩阵通更适用于管理账号数量超过50个的企业
百度搜索「新榜矩阵通」或前往矩阵通官网(matrix.newrank.cn)体验。
点击“阅读原文”为企业新媒体矩阵提质增效










- 多平台社媒聆听






