你的创作不是头条,
他的推荐才是头条。
▪本文共 1916 字,阅读需要 4 分钟。
能做微信公众号小编的人身体都好,毕竟熬夜加班,挺过了各种油腻。而能做头条号小编的人都心脏好,毕竟忽高忽低的阅读量简直比过山车还刺激。
说到“忽高忽低”的阅读量,你会发现,这都是头条号推荐机制在作祟。很多时候,志得意满、精心设计的文章阅读量都很低,随随便便拼凑的文章却能混个10w+。我可能真是写了假文章......

要想尽可能把推荐机制下的阅读量变得相对可控,就需要我们对文章的整个推荐过程有所把控。通常来讲,头条号处理文章的先后顺序包括:“消重”、“审核”、“特征识别”、“推荐”和“人工干预”等。

消 重
我们在头条号上发布文章时,要经过的第一个难关就是消重机制。通常来讲,文章被“消重”是头条号发布内容没有推荐量最常见的原因之一。
头条号作为一个内容分发平台,在推荐文章之前,一定会确定这篇文章:
在系统里是否存在相同或高度相似的内容。
如果存在,这篇文章的来源是否有权威、有价值,是否最有可能是原创的来源。
如何才能让推送的文章,避免一开始就被头条号“消”掉呢?来看看消重时需要关注的几个关键项:
文章标注“原创”。
注重发布时间,首发很重要。
来源的权威性和在网络上被引用(包括被转载)的次数。
除了“内容消重”,头条号还存在一些其它消重规则:
标题和图片消重
也就是说同一篇文章在不同平台推送,最好区别使用标题及首图。
相似主题消重
比如,当有某个热点事件出现时,一些媒体、自媒体、KOL一拥而上,让微博、朋友圈都被有关事件的内容刷屏。但对于用户来说,这个主题下的很多信息都是重复的。针对这一点,头条号对内容做了消重保护。所以,当你错过追热点的第一时间,并且没有特别切入点时,要谨慎在头条号上追热点,以免开始就被“消”,做无用功。

审 核
头条号的算法里包含了一个可被拦截的内容库,一旦出现与内容库相匹配的内容,包括标题、文章,就不会通过审核。具体可参考:

比如,标题里面包含“竟然XX”、“吊爆了,XX”,或者是一些敏感词汇,都会被退回修改。甚至有些词汇出现时,系统也会直接显示无法提交。

(头条号部分违规账号及标题)

(不易过审的内容)

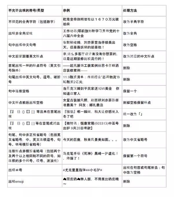
(不允许出现的符号及修改方法)
在这里,要强调一件事。如果文章第一次没有过审,会退回修改,但以个人发布经验来看,修改后通过审核,这篇文章也不会被推荐了,所以首次审核时,一定要考虑周全,特别慎重。
另外,文章过审后,作者也可以进行修改,重新提交。但头条官方的说法是“文章反复修改不利于推荐”。因此,建议大家,如果不是很严重的错误,就不要反复修改文章,或者提前校对好内容,争取一次到位。

特 征 识 别
当你编辑完内容提交审核后,头条号会根据关键词在文章中出现的频率来识别领域,来判断文章应该推荐的兴趣人群,包括社会、娱乐、体育、游戏、体育、财经、搞笑......

(图片来源于:百度百科)
比如,一篇文章是关于某场NBA比赛的内容,那么文章可能出现的高频词就会包括篮球、球队和球员名字,像“NBA”、“骑士”、“詹姆斯”、“扣篮”......
系统在判定出这些关键词后,会将它们与平台文章分类比对。此时,这篇文章包含哪些分类词库关键词的比例大,就会被打上该分类标签。
除此之外,平台也会对标题进行关键词识别和分类比对。所以,在标题中透露出文章的关键词,有助于它被精准分发。

推 荐
头条号为了受欢迎的内容被更多人看到,不受欢迎的内容不过多占用推荐资源,往往会分批次进行推荐。一篇文章首先会被推荐给一批对其最感兴趣的用户,根据这批用户产生的数据,决定下一次推荐。以此类推,文章新一次的推荐量都以上一次推荐的点击率为依据。
鉴于这种推荐机制,要想获得更高的阅读量,就必须提升文章点击率。所以,第三部分提到的“文章标签”的提取,就至关重要,毕竟有的标签本身就对应大体量用户。即使退一步讲,某账号推送的是专业性较强内容,比如:运营拍档,本身对应的用户体量就小,但在标题、内容上体现关键词,明确文章标签,也是有助于内容被精准分发,提升文章打开率的。
其实,头条号审核一篇文章除了上面这四点,还有“人工干预”部分,就是人为检验文章内容。但因为人工操作不确定因素众多,就不在这篇文章里主要探讨了。

头条号的Slogan说“你创作的,就是头条”,但如果你要真相信,就图样图森破了,它绝不只是一个单纯的内容创作平台。要想真正地运营好头条号,除了需要在内容本身上下足功夫外,还要了解其背后的“消重—审核—内容识别—推荐”机制。
*文章为作者独立观点,不代表新榜立场
[文章已获得“运营拍档”(ID:dryypd)授权新榜发表。作者:VORACITY,如需转载请联系原作者获取授权,并注明出处及本页链接。]

以上内容使用新榜编辑器发布。新榜编辑器,多平台一键分发、海量在线图片搜索、大数据帮你了解“什么值得写”、丰富的样式中心,可能是全中国最好用的编辑器。










- 多平台社媒聆听










