最近,坐拥“深圳潮生活”等54个地方矩阵号的新媒体集团(主体公司为深圳市多易得信息技术股份有限公司)即将迎来8周年。
8年的时间,这家新媒体公司从七八个人发展到450人,搭建起落地13个一二线城市的地方号王国。旗下“潮生活”系列公众号在很多城市民生类榜单中名列前茅,成为这些城市的移动端生活指南。

尤其是在微信内容红利殆尽的当下,“潮生活”系列矩阵在短短三个月增加一千万粉丝,如今总粉丝数突破3000万,同时招兵买马,开始重点开拓小程序战略产品。
这家新媒体集团是如何在8年间蜕变的,其中经历了哪些教训,未来如何规划。我们为此采访了深圳市多易得信息技术股份有限公司董事长高成福。

从上百微博大号,
到城市公号矩阵
上世纪90年代的高成福还在就读计算机专业,算是最早一批接触互联网的年轻人,研究生改读管理,之后做到证券公司营业部的总经理。
2010年,由于“看到移动互联网的浪潮将高过PC互联网”,高成福毅然辞职创业投身其中,成立了深圳市多易得信息技术股份有限公司。

高成福
当时正值微博大V兴盛时代,高成福布局排阵了上百个微博大号,高峰期微博粉丝总数超过1000万。
但逐渐,他们发现“在粉丝和活跃度相同的基础上,本地生活号更容易实现自身价值,有更大的市场”,于是确定了未来发展方向:做中国最好的城市生活指南类新媒体,“潮生活”系列账号就此诞生。
2013年初,“潮生活”系列开始发展到微信,并在次年向各大城市铺开,不到两年的时间增至上百人,于2015年底完成总额2150万元的天使轮融资,投资人包括资深媒体人、搜狐前总编辑刘春。
此后,这个地方号系列迅速壮大,并于2016年挂牌新三板上市。2017年3月,刘春曾发微博提到潮生活年收入过六千万:
“因为喜欢吃吃喝喝,前年投了个介绍吃吃喝喝的微信订阅号公司(“潮生活”),没想到去年一年收入超过6400万,比前年收入涨了两倍,看来做微信订阅号的确实厉害。”

新榜:目前潮生活的团队构成是什么样的?你们怎么定位这家公司?
高成福:我们是一家服务于本地居民和本地商户的互联网公司。内容编辑110人,负责公众号内容采编;营销开拓120人,负责开发本地中小商户进行公号广告投放;产品研发50人,负责潮生活新产品的设计和技术研发;线下推广60人,负责新产品在本地商户端的线下推广工作;活动策划超过40人,负责各地事业部线下活动的策划和执行。
新榜:团队分布在13个城市,公司的管理机制和各地的内容风险管控就比较复杂,你们怎么应对?
高成福:组织架构上,最基层的单位是各城市事业部,下设编辑部、营销部和策划部,城市事业部负责人全面负责事业部的管理,对业绩指标和风险管控负全责。同时,总部设立了内容管理部、营销管理部和用户运营部,直线指导并管控各地事业部对应部门的工作。
流程方面,城市事业部的小编写完稿件,先要经过城市事业部的主编和事业部负责人审核通过后,再提交总部内容管理部的内容审校和总编进行审核,只有通过这四道审核关卡后,内容才会通过公众号向粉丝发送出去。
绩效方面,我们会对小编的内容产出量、内容质量、内容风控等方面进行量化考核,设了15个职级,日常的绩效考核决定了小编每月的绩效。其中,内容风险事件会严重影响小编的考核和职级。
此外我们还有一套销售管理系统和内容管理系统,通过系统数据对营销和编辑进行考核和激励。

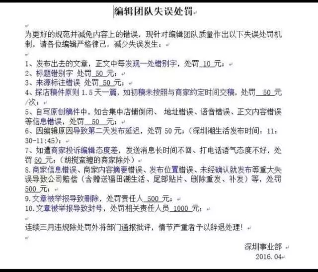
早年“深圳潮生活”的编辑团队失误处罚机制
新榜:创业8年,哪些节点是你们觉得比较重要的?
高成福:主要有三个节点。第一个节点是2011年我们开始微博大号的经营,这期间我们找到了社交媒体经营的感觉,也发现了我们的能力所在和未来的发展方向;
第二个节点是2013年我们全面进入微信公众号,将微博上培养出来的内容运营能力拓展到公众号上,也逐步培养出了商户营销开拓能力;
第三个节点就是现在,9月份我们将推出聚客宝产品(用户端:点单、支付、开发票、停车票、领优惠券等功能;商家端:营销管理,包括发优惠券、定制活动、广告投放、效果统计等功能),一个能够帮商家发布营销活动,给消费者带来优惠体验的营销生态系统,借此我们能连接更多的本地居民和本地商户。

54个公号,13座城市
3000万粉丝,8500万年收入
目前,潮生活系列共有54个矩阵公号,遍布13座城市,其中粉丝数在百万以上的账号多达十余个。
线上线下的推广一直以来是矩阵号增粉的重头戏。早在2015年,公司用来增粉(通过广点通、微信红包活动等渠道,并非买粉丝)的推广支出高达2313.76万元。这也导致当时公司的财务状况亏损。
截图自深圳市多易得信息技术股份有限公司公开转让说明书(申报稿)
对此,高成福当时在采访中提到,“单个粉丝数每年能贡献10元以上的广告收入。我们用2~3元的增粉成本去增粉,打造有影响力的头部媒体,这是值得的。”
而去年,潮生活全年的收入已高达8500万,仅今年上半年收入达5200万。相较三年前又发生了较大的变化。
新榜:矩阵号的号与号之间,你们怎么配合联动?
高成福:我们在一些核心城市采用一城多号的模式,比如在深圳我们除了拥有深圳潮生活,还开设了觅深圳、深圳吃啥、深圳觅食记等账号,目前这些账号的粉丝都是百万级。这样可以形成规模经济,一些管理职能和生产职能可以被多个账号共享,同时,可以适应不同本地商户在广告价格上不一样的接受能力。
新榜:你们有没有对不同城市号做对比,比如在哪个城市做号更有潜力,玩法不同?
高成福:越发达的城市潜力越大,因为商业活动越活跃,而且用户对城市的了解相对越少,他们更需要我们的服务。
当然,不同的城市商业特点和用户特性不一样,比如在成都商家对线下活动非常看重而且效果确实很好,所以我们成都事业部就经常组织大型粉丝活动和商家的颁奖活动。
新榜:地方号同质化的问题,你们怎么应对?
高成福:地方号大部分以本地资讯为主,出现同质化是必然的。我们的业务模式采用的是广告即内容的模式,把广告做成内容,推介的每一个本地吃喝玩乐项目都是一个独特的产品,因此不存在同质化的问题。要做到这一点,对商户的营销开发能力要足够强大。我们从2014年就开始筹建本地的营销队伍。
新榜:目前主要有哪些盈利模式?平均一篇文章花费的成本和创造的收入大概是多少?
高成福:在潮生活新媒体上,我们的主要盈利模式是内容型广告。通过输出内容创作能力和粉丝传播力,向本地商户收取广告费。这块收入占绝大部分。我们主要的成本投入在粉丝增长和人员工资上。
探店稿都需要我们的摄影师和小编到店体验,现场拍摄和采写,每篇稿件成稿平均要花费小编3天时间,平均一篇文章的创作成本在1000元左右。每篇文章创造的收入因不同账号的定价不一样而不一样,但基本在1万元至5万元之间。
新榜:今年你们用三个月涨了1000万粉丝,怎么做到的?进行过哪些尝试?
高成福:去年初的股东大会上我们就判断要保证成长必须实施“扎根线下”的战略,所以去年9月推出了自主研发的发票助手等软件,今年二季度合作研发了共享体重秤等智能硬件,采用多渠道增粉,除了发票助手和体重秤,还有支付增粉,Wifi,娃娃机,共享服务等。此外还收购了几个城市的地方帐号。
其实也有过失败的尝试。2017年我们看到共享充电宝的机会点,也投入了人力和资金去研发,但是风口来得太快,市场很快成为一片红海,再加上我们在硬件产品上的经验不足,经过几个月的研发,发现市场机会已经不在了,我们就砍掉了这个项目。

地方号还有多少可能性?
小程序布局成未来重要课题
公号的流量红利已经远去,地方号的市场似乎也早已饱和。
最近一年来,潮生活开始重点布局小程序产品,技术人员从十几人增加到50人,并即将上线小程序战略产品。

高成福认为,新媒体如何做好小程序布局,将成为接下来的重要课题。
新榜:您觉得现在做地方号还有机会吗?
高成福:全通过内容吸引粉丝非常难了,而且随着竞争的加剧,现在很多本地号发现坐在家里等商户上门投广告已经越来越困难,现阶段公众号的经营已经进入了精细化运作的阶段,考量的是综合能力,不仅需要有内容运营的能力,还需要强大的商户营销开发能力,以及体系化的管理能力。
这些能力不是小型团队所具备的,因此小型团队经营的地方号会越来越难,机会会越来越少。这个阶段,市场会发生分化,对于具备综合能力的公司来说,强者恒强,他们前期培养出来的能力在这个阶段将会引爆。
新榜:能否展开说说你们在小程序方面做了哪些布局?
高成福:从2017年下半年开始我们在发票助手、积分夺宝以及家长群助手等产品上做了很多小程序的尝试。我们发现小程序在挖掘流量方面潜力巨大,但是如果只为了做小程序而做小程序,一旦流量红利消失,前期的所有投入将灰飞烟灭。
因此,今年开始我们将聚焦于公司定位和发展战略,将小程序作为一种手段,利用小程序的优势更好的去连接本地商户和消费者,这个就是9月份即将推出的聚客宝。我们不会做太多的小程序,我们将用做互联网产品的方式专注于一款产品,将产品做深做透。
新榜:你们怎么考虑种种不稳定因素带来的长远影响(例如平台打开率下滑等带来流量波动)?
高成福:现在微信公众号阅读率下滑是不争的事实,如果把公众号作为纯粹的媒体来经营,将会遇到很大的压力。
根本原因是公众号类似于蓄水池,单纯运营公众号就好比在一个蓄水池里利用水资源,没有循环体系,迟早水池里的水会蒸发完的。但小程序类似于河流体系,只要把公众号的蓄水池和小程序的河流体系打通,让两者对接起来,他们就会形成良性的自我循环,这时候就不用担心水会干枯。
因此,如何做好跟自己公众号定位相关的小程序产品,让小程序和公众号形成良性循环,将是摆在新媒体同行面前的一个重大课题。


以上内容使用新榜编辑器发布。新榜编辑器,多平台一键分发、海量在线图片搜索、大数据帮你了解“什么值得写”、丰富的样式中心,是能让你早点下班的编辑器。
![]()
人人往事 |
||

















