“孩子开学” · 近30天声量数据
作品数作品数趋势作品数分布
互动数互动数趋势互动数分布
- 快手4.8w/27%
- 公众号4.6w/26%
- 抖音4.1w/23%
- 微博1.1w/6%
- B站149/0%
代表作品
作品导出
深度报告
| 内容 | 评论 | 分享 | 收藏 | 获赞 | 操作 |
|---|---|---|---|---|---|
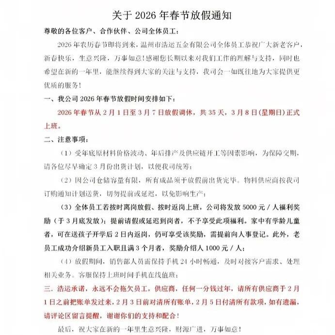
![]() ![]() 据九派新闻报道,近日,浙江温州一企业发布春节放假通知,引发关注。通知显示,该公司自2月1日起放假,3月8日正式复工,假期共计35天。公司明确,全体员工如按时离岗放假、按时返岗上班,将获得5000元/人的福利奖励,奖励将于3月底发放;提前请假或延迟返岗的员工不享受该项福利。通知同时规定,家中有学龄儿童的员工,可在送孩子开学后2日内返岗,仍可享受5000元奖励,但需提前向人事部门登记。此外,老员工成功介绍新员工入职并工作满3个月的,公司将给予介绍人1000元/人的奖励。1月14日,该公司负责人张先生在接受采访时表示,其企业已办厂十余年,每年春节均采取类似放假安排。张先生介绍,公司外地员工较多,大家辛苦工作了近11个月,无论生产任务多忙,都会安排员工返乡过年、陪伴家人和孩子。5000元的福利奖励,是其在能力范围内为员工提供的基本工资保障。张先生还表示,春节期间企业并非没有订单,但其选择不接单,为此曾流失部分客户。“有些客户表示不能停,但我们还是没有接。”他认为,企业经营既要考虑收益,也要让员工安心过好年,这样员工在新一年里工作积极性和凝聚力会更高。 ![]() 江西旅游广播 发布时间2026/01/14 13:30:32 | 2159 | 699 | 1017 | 2.2w | 更多 |
![]() ![]() 熊孩子开学第一天,才知道有暑假作业 #辅导作业 #好剧推荐 ![]() 刀子混剪 发布时间2026/01/10 09:03:00 | 341 | 558 | 2389 | 1.4w | 更多 |
![]() 浙江一企业春节放35天假还发5000元返岗奖,负责人:办厂十余年,每年都是如此,让员工安心过年,新一年里工作积极性和凝聚力会更高 FM93交通之声 发布时间2026/01/15 04:05:55 | 2 | - | - | 5119 | 更多 |
![]() ![]() 你们今年都存了多少 我五万 每天都在考虑要不要回家过年 不回吧 想父母 回吧 又怕去回来没钱给孩子开学…😂😂😂
#拍作品我是认真的 #内容太过真实 #上热搜 #用抖音记录人生 #助手抖音 心灵归宿 发布时间2026/01/14 05:13:50 | 201 | 96 | 743 | 4535 | 更多 |
![]() ![]() 男人,对你来说什么是最重要的呢?昨天又接到一位女士的咨询,丈夫为了打赏主播,偷偷贷款把家里车抵押出去。两个孩子开学等着交学费,妻子急着找到我们咨询主播退费。直到被妻子以离婚相逼,男人才不情不愿地向主播开口要钱,可主播几句软言软语的哄骗——说自己处境艰难、无力相助,就让他瞬间心软。可笑,男人毫不担忧自身的处境,反而心疼起那位主播来。
男人,对你来说什么最重要呢,老婆孩子的温饱、家庭的安稳,都能被你抛诸脑后?这个女主播对你来说最重要吗,可是得到之后新鲜感过后,你也会像看你现在的老婆一样觉得无趣乏味。
多数能赚钱的主播,套路如出一辙:用各种方式延长你“得到”他们的时间,在拉扯间撩拨你的心弦,利用你的情感与荷尔蒙换取打赏。背后的运营团队更是竭尽所能,甜言蜜语、情感操纵,哪怕你囊中羞涩,也能诱使你借钱、贷款,直到将你榨干后弃如敝履。
渣男贪图美色,渣女贪图钱财。可现实中,这两类人往往平行不相交。结果往往是:好男人被渣女骗得倾家荡产,好女人被渣男伤得人财两空。
从小我爸妈对我的教育,女孩子一定要靠自己,爸妈会把最好的给你,但绝不能因为虚荣去贩卖自己。长大步入社会,却频繁听到一种扭曲的论调:女人要“坏到骨子里”,要“酥到男人心眼里”,才能实现阶级跨越。这种荒谬的道理,竟催生出了无数相关产业,背后的人赚得盆满钵满。而男人则开始抱怨“女人都是捞女”,反过来又带动了“反捞女”产业链的兴起。
你看,众人皆成被收割的羊毛。网络上,男女对立成了流量密码,骂战不休;回到现实,很多人越看枕边人越不顺眼,转而向虚拟世界寻求慰藉。
过去几年,我在事业上拼尽全力。酒局上,我不推脱,举杯就干;为了案件,通宵达旦是家常便饭。我拼了命地成长,不过是为了赚那几两碎银,撑起自己的生活。可我在朋友圈看到一位毕业后就从未工作过的女孩:每天晒着精致的下午茶,足迹遍布世界各地。我不禁疑惑,难道真的相信那句“女人要坏才能上位”的歪理,生活就能如此轻松吗?
我试图去验证这个诡秘的观点。过去一段时间,我抽晚上的时间尝试当“女主播”。凭借工作中接触的大量案例,我对主播的套路了如指掌,可真要付诸行动,我却无论如何都做不到模仿那些话术与姿态。我清楚地知道,自己真的不是“这块料”。
或许是我“律师”与“主播”的双重身份,让大家对我有“擦边律师”的初印象。但我明白,解释再多都是徒劳。于是,我毅然转型了工作号的内容方向,哪怕面临流量滑铁卢也毫不在意——我只想踏踏实实地做自己真正想做的事。
有人说:“你向现实妥协了,向钱低头了。”
是的,我承认对钱妥协。我想,大多数人都在妥协。我需要它应付生活,支撑学习与成长。但我不向命运低头。康德所言:“世界上唯有两样东西能让我们的内心受到深深的震撼,一是我们头顶浩瀚的星空,二是我们心中崇高的道德法则。”在物质与原则之间,清醒地活着。
随便说说,也不知有几人会读完。不过是一个普通女孩踏入社会后,面对价值观撕裂的一点真实感慨罢了。
#律师 李李儿伊万斯 发布时间2026/01/14 09:49:59 | 196 | 65 | 310 | 3350 | 更多 |










