
如何更有效率的涨粉和圈粉,是我们亟待解决的话题。哪些广告资源适合公众号投放?哪些能够为涨粉服务呢?
2017年2月23日,在“腾讯X新榜2017涨粉大会”上,腾讯网络媒体事业群•效果广告部行业总监•高泽峰先生带来主题为“微信公众号圈粉蓝皮书”的分享,就如何通过腾讯广告资源实现更有效的涨粉和圈粉,为新媒体人讲授了一堂生动的课程,并提供了几个涨粉锦囊。
分享嘉宾
腾讯网络媒体事业群效果广告部行业总监高泽峰

2011年微信上线以来,经过6年发展,目前在社交应用排名已稳居第一。在全球累计注册账户数达到12亿,月活跃合并账户数8.4亿,海量用户为公众号行业涨粉奠定了非常坚实的用户基础。
近几年,公众号呈井喷式发展,百家争鸣。据统计,微信公众平台上的账户数已突破1000万,微信公众平台上的文章阅读PV达到30亿,一线城市核心用户渗透率达93%。取得今天的成就离不开在座各位的支持和努力,随着微信用户快速增长的红利期渐渐淡去,怎么在现有情况下更有效率地细分粉丝、添加关注,这是我们现在面临的问题。
哪些广告资源适合公众号涨粉投放?
腾讯的产品非常多,广告资源也很多,哪些广告资源适合公众号投放?哪些能够为涨粉服务呢?根据用户场景不同分为两种类型:

第一,社交场景的广告。就是大家最为熟悉的朋友圈广告。
第二,阅读场景的广告。主要有三种形式:公众号推广,就是大家都知道的微信公众号底部的位置。还有优雅大图和互选广告。
这些广告位的具体展现形式和它的加粉流程:
1. 朋友圈广告:位于用户朋友圈,广告投上去后,左下方有一个按钮,点击之后可以跳转到关注页面,再点就可以成为我们的粉丝。

2. 公众号推广:是投放量最大也是效果最好的广告位,在微信文章页阅读的最下方,广告位上有一个添加关注的按钮,如果用户没有关注过公众号,点击会直接跳到确认弹窗。如果已经是我们的粉丝,这个按钮就变成了解详情,可以在公众号上实现阅读。
3. 优雅大图:2016年新推出的广告形式,特点是尺寸比较大,是我们品效合一的广告形式。既可以给公众号加粉,也可以将更多品牌元素放到上面进行曝光。按照CPM计费,根据城市阶梯定价,核心城市、重点城市、普通城市,每种类型的城市CPM的价格不一样。
4. 互选广告:目前还在内测期,投放流程比较特殊,需要广告主在投放之前先制定一个广告计划,选择想要投放的公众号类型,提交系统后我们的流量主会接到计划,流量主可以选择是否接单,双方达成一致,广告就可以投放了。这个广告尺寸比较大,右下角有一个了解公众号的按钮,用户直接点击按钮可实现一键关注的转化。
涨粉锦囊-基础篇
如何更有效率地涨粉,控制粉丝成本,这是很头疼的问题。单个粉丝成本是由广告消耗除以新增粉丝量得出来结果,广告消耗由点击均价和点击关注的转化率决定。
点击均价是广告的出价,关注转化率受到广告定向选择、广告文案素材和公众号内容质量影响,公号内容质量不可能短时间内解决,我们可以做的是优化广告素材的定向,找到更精准的目标人群投放。
此外,优化文案素材,把文案素材做得更有吸引力。我们的成本如果控制下来,可能就会面临第二个问题,经常有广告主找我,粉丝成本做得挺不错,一个成本可以控制在3元以下,但曝光量上不去,只能通过你们的平台吸引几十或几百个粉丝,量太少了,想增大曝光量。
想让广告在系统里更有竞争力,需要做两件事。第一,优化我们的点击率。第二,优化我们的出价。
如何优化我们的点击率?我们总结了实际投放案例。

这是“一条”做的素材,做的简明扼要,突出产品重点。做广告素材的时候不能太复杂,用户浏览页面和广告时其实是没有耐心的,给大家的第一个素材制作建议,尽可能简单大方,突出产品核心卖点。
比如,一个家具类的客户,它的素材叫做“房间太小?这个设计让你的房间大20平米”,抓住了用户核心痛点。
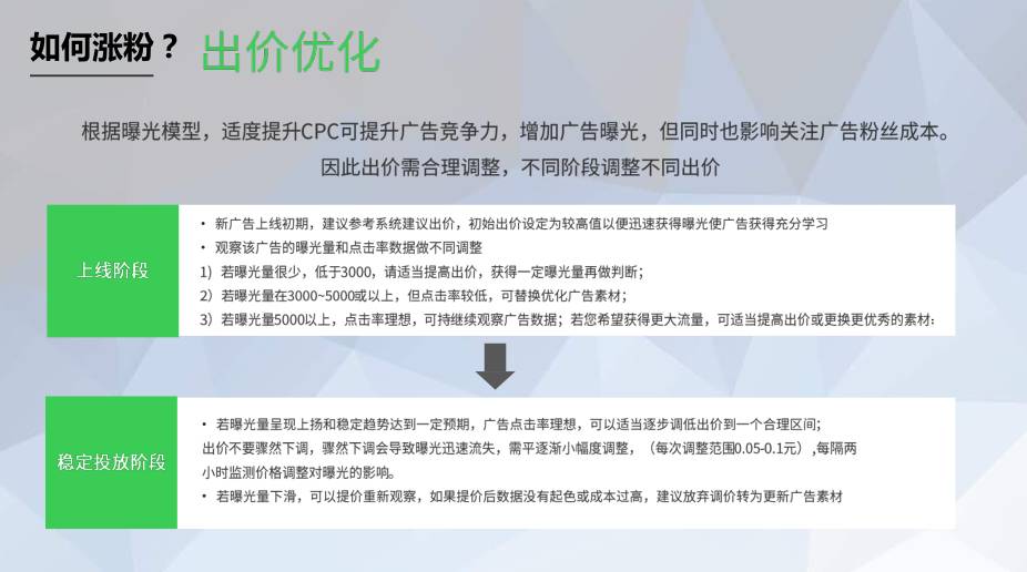
第二个要解决的问题,如何进行出价优化?
我们的广告系统里大多情况下按照CPC竞价,怎么用最合理的出价获取最好的广告效果,分两个阶段,一个是广告刚刚上线的阶段,另外一个就是广告稳定投放的阶段。
广告刚上线的时候,建议参考系统里给出的系统参考,给出一个相对较高的价格,然后把广告素材放到广告系统里面投,让我们的广告素材得到充分学习,看看这个素材做得是否成功,再决定是否把它留下来继续跑,这其中又分为三种详细情况。

当广告进入稳定投放阶段以后,给大家两条建议:第一,出价调整最好是实时调整,2小时之内调整一次价格;第二,我们在调整价格的时候不要大幅度调整,最好是每次调整介于0.05-0.1元之间。
第三个需要解决的核心,如何做好定向优化?做定向的时候,不要主观臆断,应该把这个选择权交给我们的广告系统、用户,让他们去选择。
涨粉锦囊-进阶篇
进阶篇的涨粉锦囊,叫做“技数领航”,数据挖掘和数据互通。

第一,基于腾讯全平台大数据挖掘,充分利用已有人群包。腾讯有非常多的产品,腾讯网、腾讯视频、QQ游戏、QQ音乐,还有一些App比如看比赛、天天快报、自选股等等,这些产品覆盖了非常多用户,我们能够结合这些用户的基础数据,比如说年龄、性别、地域,挖掘出基础人群包。
第二,基于腾讯用户兴趣洞察,识别真实完整的兴趣属性。在腾讯网、腾讯视频、天天快报上,用户有的习惯浏览汽车频道,有的喜欢浏览财经频道,有的喜欢浏览女性频道,他们对内容的兴趣也可以做数据挖掘。
第三,腾讯DMP投放技术,挖掘更深更广的潜在受众。该技术在腾讯应用比较广泛了,投放效果不错,基本上核算下来广告主用了这个技术以后,后续的转化能够提升50%以上。

接下来是数据互通部分,投放广告后获取的粉丝用户,他们的数据你可以拿到,根据这部分粉丝做用户画像的分析,再在广告系统里面进行二次定向投放,这个转化效果非常不错。
另一个数据互通就是千人千面或者动态创意,逻辑很简单,比如大家在京东上看过一个空调,再次登录的时候,推荐的基本都是空调相关的广告,就是这样。但目前公众号上还没开始尝试。
***
本文内容根据"腾讯×新榜 2017涨粉大会"现场嘉宾演讲整理而成,内容已经嘉宾本人确认。
- The End -
● 新榜广告平台,提供广告主和媒体主自助交易服务,代开增值税专用发票、资金担保。同时,新榜还提供广告营销增值服务,包括策略投放、产品组合、效果监测等,覆盖平台信息流、头部KOL、中长尾自媒体等海量移动端广告资源,全面服务于品牌客户及渠道代理商公司。
微信客服: newrankcom;电话:400-0066-059
● 营销新榜样热文 ●











- 多平台社媒聆听









